外校学生登录
就业管理系统登录
首页
新闻公告
通知公告
工作动态
招聘查询
招聘日历
企业招聘信息
招聘会信息
空中双选会
空中宣讲会
用人单位服务
院系介绍
招聘指南
就业小组
就业指导
生涯咨询
政策法规
党建廉政
联系我们
24365校园招聘服务
当前位置:
首页
>> 正文
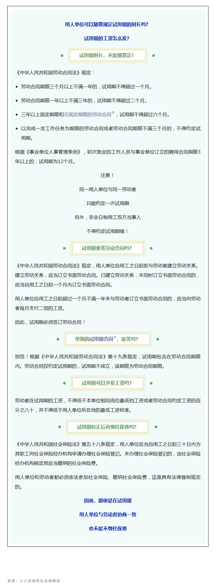
【就业课堂】用人单位可以随意规定试用期的时长和工资吗?
2026年04月07日
上一条:
【就业动态】面试实战赋能求职,“勇往‘职’前”助力成长——我校首期就业沙龙圆满举办
下一条:
【就业资讯】人工智能训练师成了“香饽饽”
【
关闭
】